Product Summary
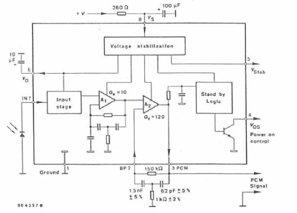
The u2531b is a monolithic integrated circuit. The application of u2531b is fronted amplifier for infrared remote control systems with carrier frequencies between 20 and 50kHz.
Parametrics
u2531b absolute maximum ratings: (1)Supply volatge range: -0.3 to 14V; (2)Supply currents: 10mA; (3)Input voltages: -0.3 to 6V; (4)Output currents: 5mA; (5)Power dissipation: 180mW; (6)Junction temperature: 125℃; (7)Storage temperature range: -20 to 125℃; (8)Ambient temperature range: 0 to 70℃.
Features
u2531b features: (1)Low power consumption: 1mA; (2)Supply voltage range: 7V to 14V; (3)On chip voltage stabilisation; (4)A signal detector activates a 6V supply voltage output to power external componets; (5)Compensation of the photodiode capacitance.
Diagrams

![]() |
![]() U2532B |
![]() Other |
![]() |
![]() Data Sheet |
![]() Negotiable |
|
||||
![]() |
![]() U2538B-MFP |
![]() |
![]() IC RCVR IR FOR DATA COMM 8-SOIC |
![]() Data Sheet |
![]() Negotiable |
|
||||
![]() |
![]() U2538B-MFPG3 |
![]() |
![]() IC RCVR IR FOR DATA COMM 8-SOIC |
![]() Data Sheet |
![]() Negotiable |
|
||||
![]() |
![]() U2538B-MFPG3Y |
![]() Atmel |
![]() Special Purpose Amplifiers IR Preamplifier 20-60kHz |
![]() Data Sheet |
![]() Negotiable |
|
||||
![]() |
![]() U2538B-MFPY |
![]() Atmel |
![]() Special Purpose Amplifiers IR Preamplifier 20-60kHz |
![]() Data Sheet |
![]() Negotiable |
|
||||
![]() |
![]() U2538B |
![]() Other |
![]() |
![]() Data Sheet |
![]() Negotiable |
|
||||
(China (Mainland))









