Product Summary
The TS912ID is a rail-to-rail CMOS dual operational amplifier designed to operate with a single or dual supply voltage. The input voltage range Vicm includes the two supply rails VCC + and VCC-. This TS912ID offers a broad supply voltage operating range from 2.7V to 16V and supply current of only 200μA/amp (VCC = 3V).
Parametrics
TS912ID absolute maximum ratings: (1)VCC Supply voltage: 18 V; (2)Vid Differential input voltage: ±18 V; (3)Vi Input voltage: -0.3 to 18 V; (4)Iin Current on inputs: ±50 mA; (5)Io Current on outputs: ±130 mA; (6)Tstg Storage temperature: -65 to +150 ℃; (7)Tj Maximum junction temperature: 150 ℃; (8)Rthja, Thermal resistance junction to ambient, DIP8: 85; SO-8:; (9)125 ℃/W; (10)Rthjc Thermal resistance junction to case, DIP8: 41; SO-8: 40℃/W; (11)ESD, HBM: human body model(5): 3 kV; MM: machine model(6) 200 V; CDM: charged device model(7) 1500 V.
Features
TS912ID features: (1)Rail-to-rail input and output voltage ranges; (2)Single (or dual) supply operation from 2.7V to 16V; (3)Extremely low input bias current: 1pA typ.; (4)Low input offset voltage: 2mV max.; (5)Specified for 600Ω and 100Ω loads; (6)Low supply current: 200μA/ampli(VCC = 3V); (7)Latch-up immunity; (8)ESD tolerance: 3kV; (9)Spice macromodel included in this specification.
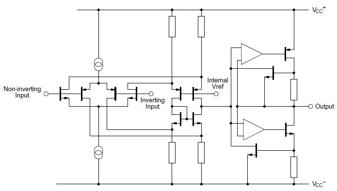
Diagrams

| Image | Part No | Mfg | Description | ![]() |
Pricing (USD) |
Quantity | ||||||||||||
|---|---|---|---|---|---|---|---|---|---|---|---|---|---|---|---|---|---|---|
![]() |
![]() TS912IDT |
![]() STMicroelectronics |
![]() Operational Amplifiers - Op Amps Dual Rail-to-Rail 3V |
![]() Data Sheet |
![]()
|
|
||||||||||||
![]() |
![]() TS912ID |
![]() STMicroelectronics |
![]() Operational Amplifiers - Op Amps Dual Rail-to-Rail 3V |
![]() Data Sheet |
![]()
|
|
||||||||||||
(China (Mainland))









