Product Summary
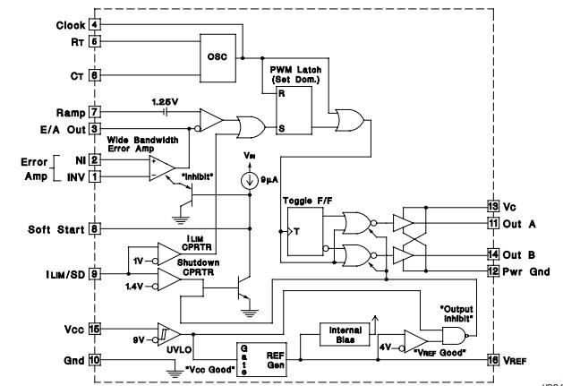
The UC3825DW is a High Speed PWM Controller optimized for high fre-quency switched mode power supply applications. Particular care was given to minimizing propagation delays through the comparators and logic circuitry while maximizing bandwidth and slew rate of the error amplifier. The UC3825DW is designed for use in either cur-rent-mode or voltage mode systems with the capability for input volt-age feed-forward.
Parametrics
UC3825DW absolute maximum ratings: (1)Supply Voltage (Pins 13, 15): 30V; (2)Output Current, Source or Sink (Pins 11, 14), DC: 0.5A; (3)Pulse: 2.0A; (4)Analog Inputs, (Pins 1, 2, 7): -0.3V to 7V; (Pin 8, 9): -0.3V to 6V; (5)Clock Output Current (Pin 4): -5mA; (6)Error Amplifier Output Current (Pin 3): 5mA; (7)Soft Start Sink Current (Pin 8): 20mA; (8)Oscillator Charging Current (Pin 5): -5mA; (9)Power Dissipation: 1W; (10)Storage Temperature Range: -65℃ to +150℃; (11)Lead Temperature (Soldering, 10 seconds): 300℃.
Features
UC3825DW features: (1)Compatible with Voltage or Current Mode Topologies; (2)Practical Operation Switching Frequencies to 1MHz; (3)50ns Propagation Delay to Output; (4)High Current Dual Totem Pole Outputs (1.5A Peak); (5)Wide Bandwidth Error Amplifier; (6)Fully Latched Logic with Double Pulse Suppression; (7)Pulse-by-Pulse Current Limiting; (8)Soft Start / Max. Duty Cycle Control; (9)Under-Voltage Lockout with Hysteresis; (10)Low Start Up Current (1.1mA).
Diagrams

| Image | Part No | Mfg | Description | ![]() |
Pricing (USD) |
Quantity | ||||||||||||
|---|---|---|---|---|---|---|---|---|---|---|---|---|---|---|---|---|---|---|
![]() |
![]() UC3825DWG4 |
![]() Texas Instruments |
![]() Current Mode PWM Controllers High Speed PWM Controller |
![]() Data Sheet |
![]()
|
|
||||||||||||
![]() |
![]() UC3825DWTRG4 |
![]() Texas Instruments |
![]() Current Mode PWM Controllers High Speed PWM Controller |
![]() Data Sheet |
![]()
|
|
||||||||||||
![]() |
![]() UC3825DWTR |
![]() Texas Instruments |
![]() Current Mode PWM Controllers High Speed PWM Controller |
![]() Data Sheet |
![]()
|
|
||||||||||||
![]() |
![]() UC3825DW |
![]() Texas Instruments |
![]() Current Mode PWM Controllers High Speed PWM Controller |
![]() Data Sheet |
![]()
|
|
||||||||||||
(China (Mainland))









