Product Summary
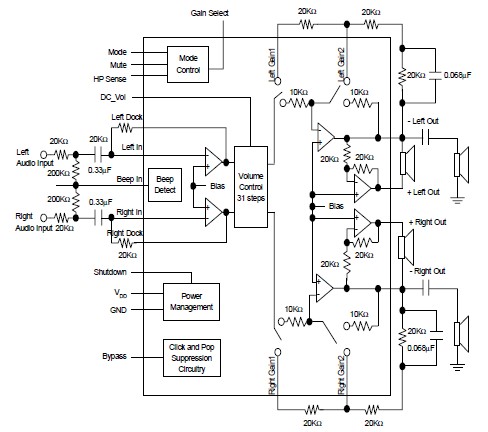
The APA4838 is a stereo 2.8W Audio Power Amplifier with DC Volume Control and Selectable Gain. It includes a DC volume control, stereo bridge-tied and single-ended audio power amplifiers, stereo docking outputs, and a selectable gain control, that makes the APA4838 optimally fittable for notebook PC, multimedia monitors , and other portable applications. The attenuator range of the volume control in APA4838 is from 0dB (DC_Vol=0.8VDD) to –78dB (DC_Vol=0V) with 31 steps. Applications include Notebook and Desktop Computers, Multimedia Monitors, Portable Applications.
Parametrics
APA4838 absolute maximum ratings: (1)VDD Supply Voltage: -0.3 to 6 V; (2)VIN Input Voltage Range, HP sense, Shutdown, Mute, Mode, Gain Select: -0.3 to VDD+0.3 V; (3)TA Operating Ambient Temperature Range: -40 to 85 ℃; (4)TJ Maximum Junction Temperature: Internally Limited ℃; (5)TSTG Storage Temperature Range: -65 to +150 ℃; (6)TS Soldering Temperature,10 seconds: 260 ℃; (7)VESD Electrostatic Discharge: -2000 to 2000 V; (8)PD Power Dissipation: Internally Limited W.
Features
APA4838 features: (1)Operating Voltage: 4.5V to 5V; (2)Stereo switchable bridged/single-ended power amplifiers; (3)DC Volume Control Interface , 0dB to -78dB with precision scale; (4)Supply Current , IDD = 15mA at Stereo BTL; (5)Low Shutdown Current , IDD = 0.7μA; (6)Bridge-Tied Load (BTL) or Single-Ended-(SE) Modes Operation; (7)Single-ended mode at 1.0% THD+N-95mW/Ch (typ) into 32Ω Load; (8)Depop Circuitry Integrated; (9)Thermal shutdown protection and over current protection circuitry; (10)High supply voltage ripple rejection; (11)PC99 Compliant; (12)28-pin TSSOP-P (with enhanced thermal pad)power package available.
Diagrams

| Image | Part No | Mfg | Description | ![]() |
Pricing (USD) |
Quantity | ||||||
|---|---|---|---|---|---|---|---|---|---|---|---|---|
![]() |
![]() APA4838 |
![]() Other |
![]() |
![]() Data Sheet |
![]() Negotiable |
|
||||||
| Image | Part No | Mfg | Description | ![]() |
Pricing (USD) |
Quantity | ||||||
![]() |
![]() APA450 |
![]() Other |
![]() |
![]() Data Sheet |
![]() Negotiable |
|
||||||
![]() |
![]() APA450-BG456 |
![]() |
![]() IC FPGA PROASIC+ 450K 456-PBGA |
![]() Data Sheet |
![]()
|
|
||||||
![]() |
![]() APA450-BG456I |
![]() |
![]() IC FPGA PROASIC+ 450K 456-PBGA |
![]() Data Sheet |
![]()
|
|
||||||
![]() |
![]() APA450-BGG456 |
![]() |
![]() IC FPGA PROASIC+ 450K 456-PBGA |
![]() Data Sheet |
![]()
|
|
||||||
![]() |
![]() APA450-BGG456I |
![]() |
![]() IC FPGA PROASIC+ 450K 456-PBGA |
![]() Data Sheet |
![]()
|
|
||||||
![]() |
![]() APA450-FG144 |
![]() |
![]() IC FPGA PROASIC+ 450K 144-FBGA |
![]() Data Sheet |
![]()
|
|
||||||
(China (Mainland))









